



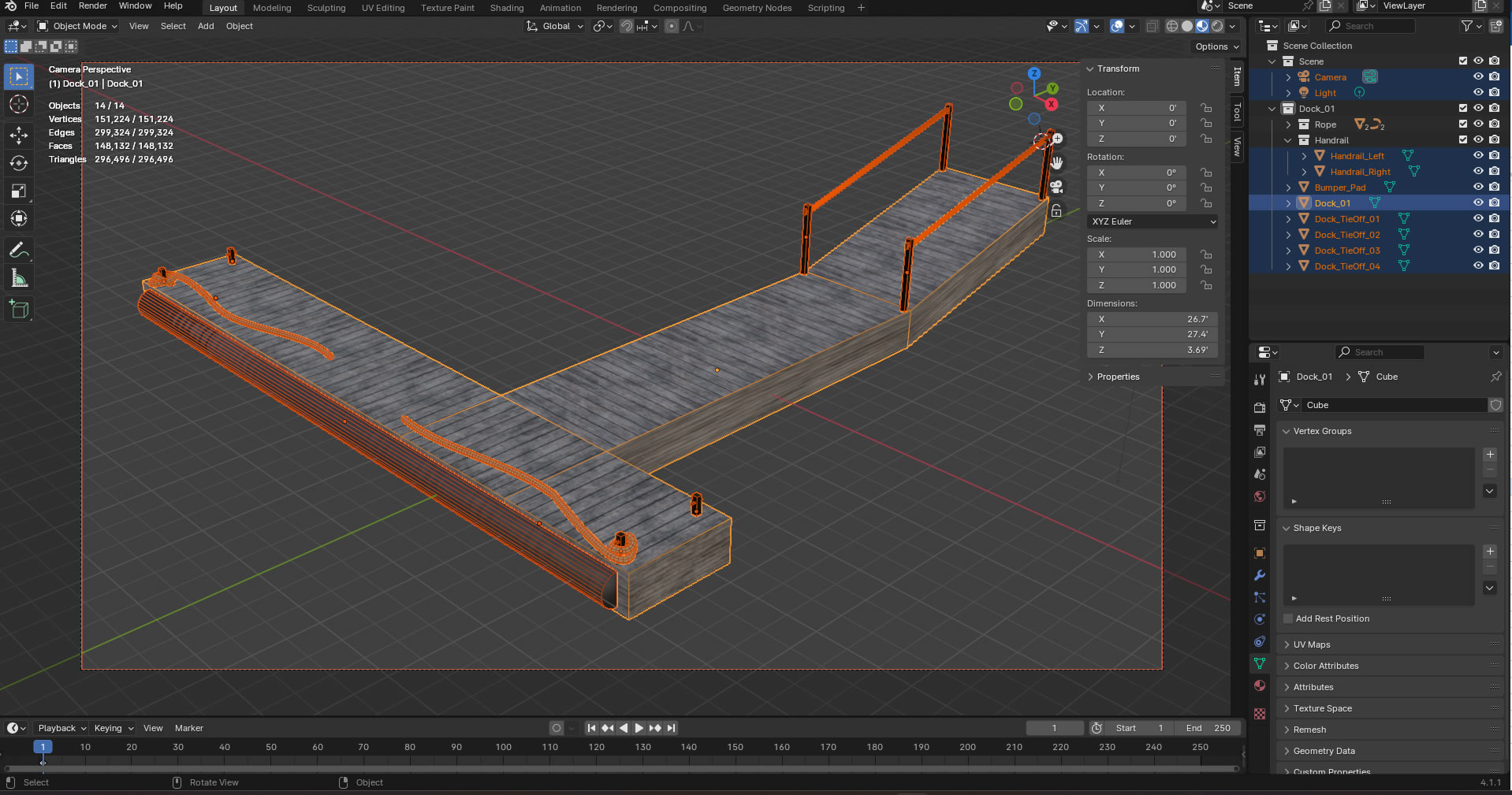
3D model of a wooden dock extending over a body of water, though the water is not visible in the scene. The dock has a dark, weathered wood texture, adding a sense of realism and suggesting exposure to outdoor elements. The main platform of the dock is wide and sturdy, featuring a thick, ribbed edge to provide additional support. A long rope is coiled neatly on one side, adding a nautical touch and enhancing the dock's practicality for mooring boats. The dock transitions into a narrower walkway with handrails on either side, creating a safe pathway. The design is simple yet functional, making it ideal for use in marina or lakeside settings. The neutral beige background emphasizes the textures and details of the wood and metal elements. This model would be suitable for architectural visualizations, environmental scenes, or tutorials focusing on creating outdoor structures with natural materials. All working files, references, animations, textures, FBX, OBJ, STL and .blend file included in zip file. Specific Model statistics in pictures. If you would like something specific or need help with any model please just email onthecouchstudio@outlook.com. Thank you.